VorTX 3735

Search

SearchSearch
        • 2024 VorTX Autoaim
        • AutoAim
      • Advanced Stuff
        • Button Mappings
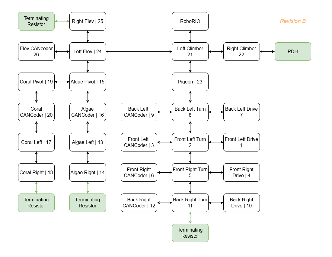
        • CAN Mapping
        • PDH Wiring
        • Command Structure
        • Commands
        • Robot.java
        • RobotContainer.java
          • Arm
          • Climb
          • Drive
          • Elevator
          • Intake
          • Shooter
        • Basic Guide to Subsystems
        • Subsystems
        • Util
      • File Structure
      • Git Workflow
      • How to simulate Bermuda
      • Load Choreo and Elastic Files
      • Setting Up Simulator and Dashboard
      • Adding motors to the simulator
      • Overview and Structure
      • Setting up simulation
    Home

    ❯

    Diagrams

    ❯

    2025

    ❯

    CAN Mapping

    CAN Mapping

    Graph View

    Backlinks

    • No backlinks found

    Created with Quartz v4.2.3 © 2026

    • GitHub
    • Discord Community